1. 概要
6月12日、参議院「地方創生及びデジタル社会の形成等に関する特別委員会」において、地方公共団体情報システムの標準化に係る課題に関する質疑が行われました。委員会で片山大介・参議院議員による質疑を取り上げ、まとめました。
会議名:参議院「地方創生及びデジタル社会の形成等に関する特別委員会」
開会日:2024年6月12日 (水)
参議院参議院インターネット審議中継 ビデオライブラリ
→ https://www.webtv.sangiin.go.jp/webtv/detail.php?sid=8055
2. 質疑のポイント
- 自治体情報システムの標準化とガバメントクラウドへの移行
- 現在、自治体ごとに異なる情報システムが混在しており、それを2025年度末までに統一準拠システムに移行し、ガバメントクラウドを利用することが義務化されている。
- 移行が進んでおらず、多くの自治体が期限に間に合わないと表明しているため、政府は柔軟な対応を模索している。
- 遅れる自治体への対応策
- 遅れる自治体に対しては個別対応を行いつつ、基本方針の変更は行わず、省令での適切な調整を試みている。
- 契約やシステムの特性(レガシーシステムやベンダーの対応力)によって移行の難易度が異なることも考慮されている。
- 定額減税や児童手当の影響
- 政府の政策により、システムの回収や更新が必要となっており、これが自治体の負担を増加させている。
- 現場の負荷が大きく、政府としては負の影響を最小限に抑える努力が必要であるとの認識。
- デジタル人材の不足と対策
- 地方自治体ではデジタル人材の不足が深刻であり、特に小規模な自治体ほど顕著である。
- 政府は230万人のデジタル人材を5年間で育成する目標を掲げており、実績としては目標を上回る成果が出ているものの、その配置や活用が十分でない状況がある。
- 政府の対応策としての課題
- デジタル人材の供給と需要のバランスを取るため、自治体との連携強化や人材の再配置による対応が行われている。
- しかし、民間企業の高給与や実務での経験が必要なことから、地方へのデジタル人材の確保は容易ではない課題が残る。
以上が、片山大輔議員と河野太郎国務大臣の間で行われた委員会質疑の主要なポイントです。デジタル化やシステムの統一に関する課題や、それに伴う現場での負荷、そしてデジタル人材の育成と配置についての議論が中心となっています。
3. 関連する法律
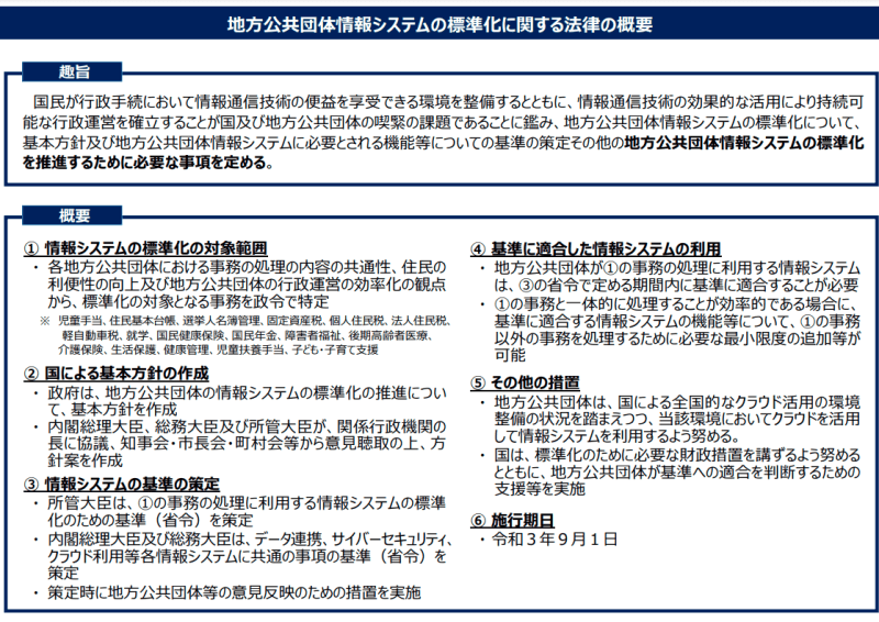
地⽅公共団体情報システムの標準化に関する法律の概要

国民が行政手続きで情報通信技術をスムーズに活用できるようにするため、また、情報通信技術を効果的に活用して持続可能な行政運営を確立することが、国や地方自治体にとって急務であると考えられています。そのため、地方自治体の情報システムを標準化するための基本方針や、必要な機能などについての基準を策定し、地方自治体の情報システムの標準化を推進するために必要な事項を定めています。
4. 書き起こし
文字起こしは生成AIを利用しています。詳細な内容については実際の動画をご覧ください。
片山大介・参議院議員
日本維新の会、教育無償化を実現する会の片山大介です。
今の岸議員のマイナンバーカードの機能のApple搭載について、私もずっとこれを聞いていたので、何年も前から「今すぐ、今すぐ」と言われていて、良かったなというふうに思っています。それを前に置いておいて、今日はこれまで委員からも聞いていた自治体情報システムの標準化についてお聞きしたいと思います。
この標準化というのは、今自治体ごとに情報システムがバラバラになっているため、これを共通化しようというものです。3年前の令和3年に標準化法が成立し、これにより自治体に対して2025年度末までの整備が義務化されました。ちょうど1年10ヶ月後ぐらいが期限です。
具体的に言えば、税や年金など20の基幹情報システムがあり、それを標準化された統一準拠システムに移行してもらおうというものです。その上で、政府と自治体が共通して作るクラウドシステム「ガバメントクラウド」に乗せることも進めています。自治体がガバメントクラウドを利用するのは任意ですが、標準準拠システムへの移行は義務化されています。
ただ、この移行がなかなか大変で、政府はまず去年の9月に基本方針を変更し、「期限が間に合わない自治体は間に合わなくても良い」というような形で少し柔軟性を持たせました。今年の3月に、去年の秋に自治体の移行状況を調べたところ、1700ある自治体のうち大体170、つまり1割の自治体が「期限には間に合わない」と表明しました。これは数としては1割ですが、人口規模で見たらどうなるかというと、すべての指定都市、つまり20の指定都市は皆遅れる見込みです。さらに、東京23区のうち10の区も遅れる予定です。これらを人口規模で合算すると、日本の総人口の半分になるというニュースが出たのです。
これに驚いた方も多いかと思いますが、これをどうするのかについてお聞きしたいです。遅れる自治体への対応についてですが、事前に自治庁の方に聞いたところ、「基本方針は変えず、省令の方で少し変更し、遅れる自治体については個別に対応する」と言っています。具体的には「この自治体は遅れる」という書き方をするのか、それとも遅れる自治体を幅広くとって大体の期限をもう少し遅くする形で対応するのかということです。ただ、それをやると基本方針に矛盾が生じるのではないかと思っています。この点について、どのように考えているのかお答えいただけますか。
河野太郎・国務大臣
人口が減少して高齢化が進んでいく中で、それぞれの自治体は恐らく新たな行政ニーズにこれから対応していかなければならなくなるんだと思いますが、あらゆる産業で人手不足になる中で、自治体の職員の数だけ増やすというのは、これはもうありえないんだろうと思います。それからもう一つは、今の東京23区を入れて1741の自治体がそれぞれのシステムを持っていて、そのセキュリティを1741あらゆるところが確保できるかというと、これもなかなか難しいよねということを考えると、もう将来的には書類は統一、システムは共通、最後の政策選択はそれぞれの自治体が自分たちの自治体に合う政策を選択するというやり方をしていただかざるを得ないなということで、2025年度末までに標準化、そしてガバクラ移行をやっていただきたいという、この方針には何ら変わりはございません。
ただその中で、一つは現在のシステムの契約が26年3月を超えてまだ残っているところで、違約金を払ってまでじゃあそこで移行しますか。これベンダーの手が空いて、もう余裕があって、いつでもできるよという状況なら違約金を払ってでもということはあるかもしれませんが、ベンダーの方も手一杯だというときに違約金払って前倒しをして、結局ベンダーの手が足りませんということになっては意味ないんで、そういうところは契約が終わったところで移行してくださいということを申し上げております。
それからもう一つは、俗にレガシーと言われるメインフレームを使っていたり、あるいは結構先行した精霊師などは個別にシステムを開発をしてきてくれたところがあります。これはなかなか移行してくださいと言っても、「はいどうぞ」というわけにはいきませんので、こういうところは少し手順を踏まえてやっていかないといけないというふうに思っています。
それからもう一つあるのは、今やってくれているベンダーがとてもガバクラ上でのサポートをしきれないし、ということで「うちは手を引きます」と言って対応してくれるベンダーがないところ、大体主にこういうところが「25年度末間に合いません」と言っていますので、これはもう個別に状況を見て、「いやいや、じゃあ他のベンダーを紹介しますよ」とか、「あるいはこういうシステムに乗り換えたらどうですか」というようなこともやりながら、これ一つ一つ、「じゃあ26年3月でなくて、じゃあいつにしましょう」というのを、これデジ庁と個別の自治体で決めているところでございますので、基本的には「25年度末、26年3月末までに移行してください」というところには変わりはございませんし、個別の事情を審査して、一つ一つ相談しながらやるというのは、これは基本方針に何ら反するものではないというふうに思っております。
片山大介・参議院議員
私は基本的にはこうやって標準化、統一化していくのは今後のことを考えて良いのかなというふうに思っています。今大臣は原因のこともちょっと言われたんですけど、その、じゃあ一個一個違うことを、じゃあこれ基本方針はさすがにもう1回書いた、去年の9月に1回書いているわけだから、だから省令の中にどう書き込むのかなというのはちょっと分からなかったので、そこの省令の部分は参考にでも結構ですが、どういうふうに考えているのか教えていただけますか。
デジタル庁 楠正憲・統括官
省令に関しましては、ちょっとこれから決めていくということですので、今まさにその諸々の状況を自治体からも聞き取って丁寧に調べているところですけれども、今話があった中で言いますと、例えば、だから本当に個別のレガシーシステムで、この作業がいつまでかかるというようなケースに関しましては、やっぱり基本的に個別の団体についてしっかりと書き込むほかないというふうに思いますし、あるいは例えば特定の事務において制度変更の対応とかでパッケージの開発そのものが遅れるとか、諸々あった場合にそこをまるっとくくって書くみたいなことも可能性としてはないとは言えないんですけれども、丁寧にしっかりと自治体のご意見をお伺いし、ベンダーからもよくよく事情をお伺いした上で適切に書いてまいりたいというふうに考えております。
片山大介・参議院議員
あとその調査の結果を見ると、実は50の自治体がまだ判断保留になっているんですよね。これ50の自治体側の都合かなというふうに思ったら、いや、デジ庁の方でちょっとこれまだ判断は保留だよと。それよりはもうちょっとそのベンダーの方ときちんと本当に間に合うのかどうか、きちんと話を詰めてほしいという話だということなんですか。それも今、聞き取りをしているということなんですが、それがきちんとその50の結果が出揃うとかって、そこら辺はいつごろになるのか、どのように考えているのか。
河野太郎・国務大臣
今50の自治体で約500弱のシステムで判断保留しておりますけど、これはまだ自治体がベンダーから資料を取り揃えられていない、客観的な資料がない中で判断できませんから、まず資料を取り揃えてくださいということで、ベンダー側からの資料が出てくれば、我々の方でそれを精査して判断をしていきたいというふうに思っております。
片山大介・参議院議員
そうすると期限は決めていないけど、できるだけ早くということなのかなというふうに思います。それじゃあ原因の方を聞いていきたいんですが、今先ほど大臣が言ったように、そもそもベンダー側の開発人員不足もある。それから再三が取れないから、どうしても自治体のシステムというのはベンダーから言われると手離れが悪いと、よく言われるんですよ。もうメンテナンスを毎年やらなきゃいけない、制度が変わっていくというからあんまりやりたがらない物件だとよく言われる。だからそうやって撤退するケースもある。それから私は神戸ですけど、神戸の自治体とかになるとやっぱりシステムが大きくて複雑で、しかも追加発注なんかして作っちゃっているから、そういうものを移行させるのは大変だとかいろんな事情があるわけですね。その中で一つね、やっぱり今月から始まった定額減税、これの所得税と個人住民税によるシステム回収の負担も自治体に聞いたら実はあるというんです。こういうのをやっぱり移行作業に輪をかけてというかました形であって、この定額減税はいろいろ言われて、政府の都合で作ったみたいなところもあったりするんだけれども、こういうことがやっぱり現場の自治体には、やっぱりシステムの面も含めて過敏な負担になってきている。ここら辺についてはちょっと配慮してあげた方がいいとかそこら辺は思ったりするんですが、そこは大臣どのようにお考えですか。
河野太郎・国務大臣
定額減税とか、児童手当の所得制限の撤廃とか、システムの回収が必要になったものはありますが、ガバクラ移行をやるから、必要な政策はちょっと後回しにしようというわけにはこれはいきませんので、やらなきゃいけないものはやらざるを得ませんが、その際に様々な仕様書の改定なんかは、これはデジ庁と各担当する所管省庁との間でしっかり連携をして、情報を早めに早めに出す、あるいはベンダーが自治体側から質問が来たらそれはもう速やかに回答をするというところで、確かにマイナスの要素になったことは、これはもう否定しませんが、そのマイナスを最小限に食い止めるための努力というのは我々でしっかりやっていきたいと思います。
片山大介・参議院議員
秋からは児童手当の拡充も始まるんです。あっちの方もシステム回収がやっぱり必要になると。ただ、あっちの方は一応継続的に続くということになっているけど、定額減税は続けろって話もあれば、一応今回ポッキリとなっているから、やっぱりそういう意味では負担が大きいというのは配慮しなきゃいけないのかなと思います。
もう一つ、デジタル人材についても聞きたいんです。やっぱりよく自治体に聞くのは、大都市ならまだいいんですけれども、小さな都市なんかやっぱりデジタル人材が不足している。それでちょっとよく調べてみたら、これ内閣官房の方なんですけど、デジタル田園都市国家総合戦略というのが一昨年閣議決定されたのかな。それだとデジタルの知識や能力をもってデジタル実装で社会の問題を解決していくデジタル人材というものを2024年度末までに年間45万人を育成する体制を整えて、2022年度から2026年度までの間で230万人の育成を、なんでこんなにあって自治体の方は苦労しているのかな、人がいない、デジタル人材がいないのかなというふうに聞いて、実はそれも内閣官房にきのうレクで聞いたら、「いやいや、いるんですよと。今年度は2023年度か、2023年度実績では35万人を育成する目標で51万人育成できました。だから15万人上乗せになっている。」みたいな言い方をするんですよ。
だからとてもじゃないけど、実際はそうは思っていない。そうすると、これは何が問題なのか。なんでこういう状況でも自治体はデジタル人材がいないと嘆くのか、その育成のレベルの問題なのか、そのやっぱり育成やった人というのを適材で自治体の方にも配置ができていないのか。ちょっとそこが分からない。だからそこを解決しないともったいないと思いますけど、そこら辺はこれもやっぱり両方兼ねて大臣が一番いいかなと思います。
河野太郎・国務大臣
5年間で230万人というところは、これ目標を上回って養成ができておりますけども、じゃあ人が出てくるじゃないかとおっしゃるわけですけど、これは例えばお寿司屋さんにしろ、弁護士さんにしろ、デジタル人材にしろ、研修終わりました、さあフィールドで頑張れというわけにはこれなかなかいかんわけで、そこからいろんな経験を積んでレベルが上がっていくことになりますから、去年おととし人材が養成されたからといってそれがフルにその才能を発揮できるまでには、やっぱり現場でのさまざまなトレーニングというのがその後必要になります。
それから、このデジタル人材、まあおそらく東京都は足りてるわけですが、それぞれの自治体に、じゃあその230万人が仮に5年間で養成されたとして、その人たちがじゃあ均等に自治体に散るかといったら、おそらくそんなことはないんだと思いますし、デジタル人材が養成されて社会に出ましたといったら、まず民間企業が高い給料でオファーをして、自治体の給料で。これデジタル庁も今それを我々経験してますから、事務次官以上払っちゃいかんという中で人に来てくださいというのはデジタル庁もそういう経験をしておりますから、そう簡単ではありません。
ただ、まあそう簡単ではありませんなんて言ってても始まりませんので、例えば都道府県の中には、県でデジタル人材をプールして必要な自治体にその人たちを派遣するというようなことをやっております。デジ庁でもなるべくレベルの高いデジタル人材を採用して必要な支援をデジタル庁からやる、あるいはその必要な自治体からデジタル庁に人材を送っていただいて、今おそらく60人ぐらいだと思いますが、1年から3年デジタル庁でトレーニングした人材をまた自治体に戻すということをやっておりますので、ここのところが委員おっしゃるように、やっぱりこれからの自治体のデジタル化、一番のネックの一つ、かなり優先順位の高いネックの一つであるということはこれ間違いないところでございますので、我々としてもこの自治体のデジタル人材の不足をどのようにカバーしていくか、これは常に都道府県あるいは自治体と意見交換しながら、どういうことをやるとなるべく早く対応につながっていくか、そこはいろんなことをやりながら、これがいいねということは見つけていきたいというふうに思っております。
片山大介・参議院議員
ぜひそれを、230万人という目標は私いいと思うんですよね。ですから、それが本当に地方全国に行き渡るか、大臣の言われたように、やっぱりそれはどうしても偏在はありますよ。だからそれをどうやって地方の方まできちんと波及させるのか、ちょっとそこはぜひ考えどころで、大事なところだと思うので、やっていただきたいと思います。
次はお金の方を聞きたいと思っているんですが、お金の方は総務省またなるんだって言うんですよね。総務省の方でJリスの中にデジタル基盤改革支援基金というのを作って、総額、去年の補正も入れると7000億円までいったって言うんですが、あんまり言っちゃうと答弁できなくなっちゃうから、どんな感じなのか、あと執行状況も含めて教えていただけますでしょうか。
総務省 審議官
お答えいたします。各地方公共団体が標準準拠システムへ移行するための経費を支援いたしますデジタル基盤改革支援補助金につきましては、全国から補助金の不足についてご要望等が寄せられることを踏まえまして、令和5年度補正予算で5163億円の所要額を計上し、総額6988億円としております。
当該補助金に係る基金の執行状況でございますけれども、本年3月末時点で約1352億円を交付決定しております。補助金総額に占める交付決定の割合は約20%というようになっております。
片山大介・参議院議員
だからまだあれなんですよね、基金としてまだ活用がまだ進んでいないというか、その基金に計上したのがまだ去年の補正だからこれからなのかもしれないですけど、だからちょっとなんかここの執行率が悪いなというのが思うのと、あと指定都市の市長会というのが今年の4月、指定都市市長会の会長というのは神戸の久本市長さんなんですけど、政府に要望して、その中でもこの情報システムの標準化についての要望があって、具体的には準拠システムの移行の費用はもちろんなんだけど、それが二重業務だけですから、それに対象外のこのシステムとは自治体内では連携させなきゃいけないから、こっちの方の費用も面倒見てくれないかとか、あとは2025年度から期限が遅れちゃった場合の、その場合の延期した後のその費用とかも見てもらえないかとか、そんなことも言っている。それからやっぱり昨今の物価上昇の話もやっぱりどうしてもある。そういう意味ではその資金の基金の積み増しとか含めて少し財政支援をかなり要望しているんですが、ここら辺はどんなふうに対応するのか教えていただけますか。
総務省 審議官
お答えいたします。デジタル基盤改革支援補助金につきましては、先ほど申し上げましたとおり全国から不足についてのご要望がされたことを踏まえまして、昨年の移行経費調査の結果に応じて、令和5年補正予算において所要の措置を講じたところでございます。
補助対象経費でございますけれども、標準化保護の対象でございます二重業務に係るシステム移行経費に要する経費というふうにしております。指定都市に係る経費につきましても適切に対応してまいりたいというふうに考えております。他方でご質問のありました各自治体の独自システムとの関連でございますけれども、独自作業に係るシステム回収経費については補助対象としておりませんけれども、例えば独自作に係るシステムと標準システムとの円滑な連携をする経費につきましては補助対象に含めることというふうにしております。
総務省といたしましては、これらにつきまして各地方公共団体に周知をするとともに、各団体における効率的な執行に向けての情報提供を行っておりまして、これに基づきまして各団体でも移行経費の精査をいただいているところでございます。その精査の結果や執行状況も踏まえながら、円滑かつ安全な標準準拠システムの移行につきまして、引き続き地方公共団体の声を丁寧に伺いながら対応してまいります。
片山大介・参議院議員
だから自治体の方ではやっぱりこの財政的には負担を感じているということなんですね、ここから言えることは。それで大臣にお伺いしたいんですけど、大臣、基本方針の中では標準準拠システムに移行したらそのシステムの運営経費が3割削減になるといって、いろいろと言われてましたけれども、努力目標がなかったとも思うんですけれども、2018年度比で3割削減といいます。じゃあいつまでに3割削減というのを達成するか、そこの時期は言っていないんですけれども、今のところ見ると、ちょっと自治体によってばらつきはあるにせよ、やっぱり負担を感じている方が多いのかな、だから運営経費もそんなに下がっていないのかなと思うんですが、これは大臣どんなふうに見ているか、そして今後の予測も含めて教えていただけますか。
河野太郎・国務大臣
まだいろんなところをこれから、例えばいつまでにとかですね、決めていかなきゃいけないわけですが、今はまだガバクラに標準化対応して移行してきてくださいと言っているだけで、しかも26年3月までと言ってますから、ガバクラ上のシステムもそもそもクラウドを前提としたクラウドネイティブのシステムになるかというと、とりあえず上げなきゃというところがありますから、それだけではそんなにコストメリット出ないよね、あるいは二重業務はこっちなんだけども、手元に残っているぞと。じゃあそこは二重になるじゃないかというようなこともありますので、そういうのを整理していってきちっと効果を出さなきゃいけないと。やっぱり自治体によっては共同管理、共同運用というものをしっかり進めていただかなければいけない部分もありますし、クラウドの大口割引とか長期割引とかですね、我々もこのクラウドサービスとデジタル庁がしっかり交渉をしてそこの価格を下げていくということは当然やっていかなければいけないというふうに思いますので、なるべくこの中身を詰めてですね、いつまでにこういうことが達成できるようにしようという中身の詳細はもう少し詰めてお知らせをしていかなきゃいけないなというふうに思います。
片山大介・参議院議員
今大臣はガバクラの方にちょっとシフトして話を聞いていきたいんですけど、このガバクラはもちろん自治体の方にも入ってもらう、実際には任意ですけれども基本的にみんなやらなきゃいけないと真面目にやっていると思う。これには実は国のシステムも乗っかるんですよね。これは先日新聞にも書かれていたんですけれども、国のシステムはだいたい1100あると。そのうち今2025年度末、2026年3月までにガバクラに乗っかるのはどれくらいですか、2割ぐらいしかない。これも事前にデジタルの方に聞いたら、いやいや国の方は別に2025年度末を期限には設定していないんだと。国のシステムの方は更新期が来たら順次変えていってもらえばいいから、別に期限の設定はしていないんだと。それを聞いたら自治体の人が怒るんじゃないかなと。自治体の方は2025年度末がんばれがんばれという感じになっているけれども、国の方はシステムの更新期に合わせていいというふうになると、ちょっとこれはダブルスタンダードになっているんじゃないかなというふうに思いますが、そこら辺はどのようにお考えでしょうか。
河野太郎・国務大臣
自治体はまず業務を標準化してくださいというのがあります。これ1741でやっているものを標準化する作業をやった上でガバクラに移行しなきゃいけないわけですが、これは国は国で一個ですからガバクラに上がるのはそのままガバクラに上がればいいわけで、これ自治体もその25年度末だから26年3月にまだ今のシステムの契約が残っていれば、契約を更新するときに上がってきてくださいというふうに申し上げておりますが、国も同じで今やっている契約の中で無理やり約金払って上がれではなくて、今の契約が終わった段階でガバクラに上がってくださいということですから、これ国も自治体も同じタイミングで契約公開のときにはきっちり上がってねということですから、これは我々の方でもぼやぼやしている役所はお尻蹴飛ばしながらガバクラには早く上がれということは当然にやってまいります。
片山大介・参議院議員
ぜひ大臣頑張っていただきたいと思います。それでガバクラを提供するクラウドサービス、こっちもちょっと見たいんですけど、今あれなんですね、基本的にはアメリカのAmazonをはじめ4つの事業サービスとも外国事業者なんですね。去年の採択でさくらインターネットのさくらのクラウドが初めて採択された。ただこれはもう条件付きで2025年までに要件が全部整備できたらという話なんですけれども、まずさくらのインターネット国産をもっともっと頑張らせなきゃいけないというのはもちろんあるかと思うんですけど、そもそもまだ条件が整ってなくてやっぱり限定で作った。そうすると、自治体だとか国からすると今4つ、さくらインターネット入れると5つでそこからクラウドサービス選んでいいよって言われても、やっぱりその実績があるところにやっぱりなっちゃうっていうか、選ぶのが。そうすると今基本的にもうAmazonの過剰状態だから、やっぱり選択肢を増やしたとしてもなかなかこのAmazonをみんな選んじゃうじゃないかっていうところがあって、そうするとこのままガバクラがスタートしてAmazonの過剰状態でやっちゃうとやっぱりなかなかこう変えていくのも大変だから負担、費用負担とかいろいろなそうするとなかなかAmazonばかりになってしまうんじゃないかと思うんですが、これをベンダーロックインならぬクラウドロックインみたいなことも言われてるんですが、ここら辺はどういうふうに防いでいくつもりなのか、教えていただけますか。
河野太郎・国務大臣
現時点でいうとAmazonが一番利用量多いのかもしれませんけども、これ技術情報はきちんと公開をしてくださいねというのが条件になっておりますし、データポータビリティをちゃんと容易にするシステムを提供してくださいねというのもこれ条件に入ってますから、移りたいというところは移れるようになっておりますし、さまざまなベンダーとクラウドベンダーと話をしていると、やっぱり価格戦略とかですね、いろんなことを考えて要するに市場で競争が起きていけば、当然にそれはいろんな戦略でみんなサービスを提供しようということになるわけですから、そこはそこで競争していただいて、より良いものをより安くより安全に提供してもらう、そういうことにつながるんじゃないかと思っております。
片山大介・参議院議員
自治体側にとってはね、やっぱり何かあっちゃ困るから、それは今までやってきたAmazon引き続きなんていうのがみんなあると思う。それをやっぱり変えてもらうには相当やっぱり国内産業にやっぱり自治体としても育成に目を向けてくれるだとかというのはあると思うんですけども、これさくらインターネットというかさくらのクラウドは一民間だからなかなか国としての支援というのは難しいのか、例えば半導体というラピダスみたいなそういう形で支援するだとか、何とかというのはなかなかそういうのはやっぱり国内のクラウドサービスを何とかもっと育成するために支援みたいなことってのはなかなか難しいもんなんでしょうか。
河野太郎・国務大臣
今までは要件を出してですね、要件に満たないものはバサッとやりましたが、結果として国産クラウドが入らなかったもんですから、やっぱりちょっとそこは国産に堅入れをしようじゃないかということで、25年度末までに要件満たしてくれたらその時点で採用するよということにしました。今結構頻繁に、25年度末に向けて右肩上がりで言っているチェックポイントを到達できているかどうかというのを見ているところで、3月末の時点では順調に開発がいってますということでございますから、このままいけば25年度末に国産のガバクラ1号が誕生するというふうに思っております。それ以上やらないのかというお話でございますが、それ以上やったからといって必ずしもうまくいくとは限らないわけですから、そこはやっぱり技術能力のあるところ、25年末でターゲットいったからといってその後下手ちゃったら意味ありませんから、そこは頑張れるというふうに今我々は判断しておりますので、温かく見守っていきたいと思っております。
片山大介・参議院議員
あともう最後になってきたんで最後は、あとね、やっぱりこれもよく言われてるんですけど、やっぱりそのアマゾンとか、やっぱりアメリカの会社なんでね。そうするとやっぱりデータ覗かれちゃうんじゃないかっていう、国内のデータが、自治体のデータが。それに対してこれまでの政府答弁はね、外国主権免除法があって、それによって免除の適用を申請するからおそらく受けてくれるだろうから大丈夫なんだよってなってますけれども、これ本当にそれが大丈夫なのかどうかっていうのをちょっと、やっぱりそうは思ってもやっぱり犯罪とかがあった場合にやっぱり提供求められたら出してるんじゃないかとかってあるんですけど、そこら辺はどう考えてるのか。
河野太郎・国務大臣
クラウド法でアメリカから何か言ってくるのはおそらく犯罪捜査に関して、政府がアメリカの裁判所で言って裁判所から何か開示要請が来るということがあり得るかもしれませんが、これはもう国際法上の主権免除というのは確立された国際ルールでございますので、そういう事態になれば日本政府としてこれは主権免除を主張することになります。ご心配はいらないというふうに思っております。
片山大介・参議院議員
はい、ありがとうございました。ぜひ頑張っていただきたいと思います。ありがとうございました。













